本网讯 近日,我院江彤教授、蒋磊副教授团队在《Plant Physiology》在线发表题为“An E3 ligase-competent transcription factor orchestrates dual antiviral defenses against strawberry vein banding virus”的研究成果。研究发现森林草莓锌指蛋白FvZFP1兼具E3泛素连接酶和转录因子的双重功能,能与草莓镶脉病毒(SVBV)重要致病因子P6互作并利用26S蛋白酶体途径泛素化降解P6蛋白,同时FvZFP1还能直接结合SVBV的启动子抑制其转录活性,从影响病毒蛋白稳定性和干扰病毒核酸积累两个层面实现对SVBV的双重防御。

锌指蛋白(ZFP)在植物中广泛存在,是一类结合锌离子折叠成指状结构域的蛋白,可特异性结合核酸,调控基因表达、激素合成与转导以及抗逆、抗菌等过程。植物泛素蛋白酶体系统(UPS)是重要的蛋白质降解系统,底物蛋白经泛素激活酶(E1)、泛素结合酶(E2)和泛素连接酶(E3)泛素化修饰后传递至26S蛋白酶体降解,广泛参与植物生长发育过程,也参与植物抵抗真菌、细菌和病毒侵染。草莓抗病毒相关基因资源的研究不深入,草莓利用ZFP蛋白和UPS抗病毒侵染的分子机制尚不明确。

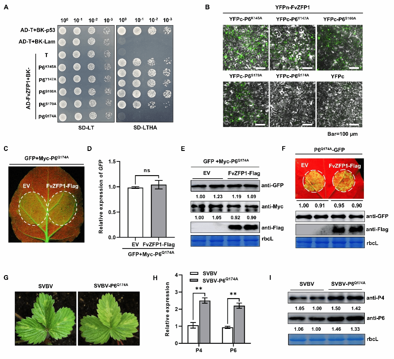
SVBV是一种环状双链DNA病毒,严重影响草莓产量和品质,编码的P6蛋白是沉默抑制子、症状决定因子,还能反式激活病毒下游RNA翻译,是促进病毒成功侵染的关键蛋白。本研究利用P6蛋白筛选出一种锌指蛋白FvZFP1,过表达FvZFP1蛋白可诱导26S蛋白酶体途径降解P6蛋白,破坏P6蛋白沉默抑制子功能,抑制病毒侵染。进一步研究发现,FvZFP1具有E3泛素连接酶活性,体内体外均可促进P6泛素化降解,P6 Gln-174和FvZFP1 Glu-146是二者互作的关键氨基酸,FvZFP1促进P6的泛素化降解依赖于二者互作。此外,FvZFP1可与SVBV启动子结合,抑制SVBV启动子的转录活性,降低病毒复制水平。这一成果成功揭示了植物应对双链DNA病毒侵染的新机制,为草莓抗病分子育种与绿色防控提供了新的策略与基因资源。

我院博士后杨先初、博士后芮鹏环和已毕业的硕士研究生左登攀(目前是中国农业大学博士后)为论文共同第一作者,江彤教授、蒋磊副教授为通讯作者,研究工作得到国家自然科学基金(32472518, 32072386)和安徽省高等院校科研基金(2022AH050920)等项目的资助。(文图:蒋磊 初审:邢文静 复审:方庆奎 终审:刘柳)