通知公告

    通知公告

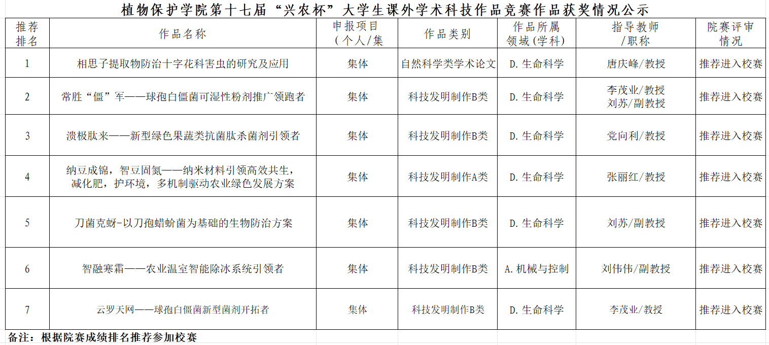
    植物保护学院第十七届“兴农杯”大学生课外学术科技作品竞赛作品获奖情况公示

    学院全体师生:

    根据《关于举办第十七届“兴农杯”大学生课外学术科技作品竞赛暨2025年“挑战杯”校园选拔赛的预通知》和补充通知要求,植物保护学院举办“兴农杯”院赛选拔赛,根据参赛要求和实际推荐以下7件获奖作品进入校赛。现予以公示。

    公示期为:2024年12月25日-27日,公示期间若有异议,请与学院张老师联系,联系电话:0551-65780720。学院纪委邮箱:anzbxyjw@ahau.edu.cn。


    植物保护学院

    2024年12月25日