本网讯 近日,我院刘威教授团队在国际著名生物学综合期刊《eLife》(中科院1区)上正式刊登题为“Hosts Manipulate Lifestyle Switch and Pathogenicity Heterogeneity of Opportunistic Pathogens in the Single-cell Resolution”的研究性论文,报道了宿主作为重要因素可调控病原菌生活方式,并在单细胞水平上解析宿主调控病原菌毒力异质性的新机制,从而为人类精准防控病原菌提供理论基础。

从昆虫到人类,所有的后生动物体内和体外生存着大量的共生菌。这些共生菌对宿主生理和病理中发挥着关键调控作用,也是现有的大多数研究主要的方向。事实上,宿主与共生菌的相互作用实际上是双向的,然而对二者互作的另一面:宿主调控共生菌生理和行为的科学问题却鲜有研究。针对上面的问题,刘威教授团队利用还原主义方法,以果蝇作为宿主模型,选择粘质沙雷氏菌作为代表性病原菌,通过构建无菌和悉生动物(图1A),系统地研究了宿主调控病原菌生活方式表型。本研究发现,宿主显著地降低病原菌的载菌量,减弱毒力基因表达,改变细胞包被形态结构,从而迫使其生活方式从致病性转向共生(图1B-D)。接着,该研究利用混池转录组(bulk RNA-seq)和代谢组技术,进一步解析宿主重塑粘质沙雷氏菌的转录谱和代谢谱(图1E和F),包括ABC转运、群体感应和外分泌等路径被宿主显著地降低。幼虫编码着多种抗菌肽,具有广谱抗菌活性的多肽类物质。最终,利用经典遗传学方法,鉴定也确认抗菌肽是调控粘质沙雷氏菌生活方式的关键宿主因素。

图 1 宿主调节病原菌从致病性向共生态转变
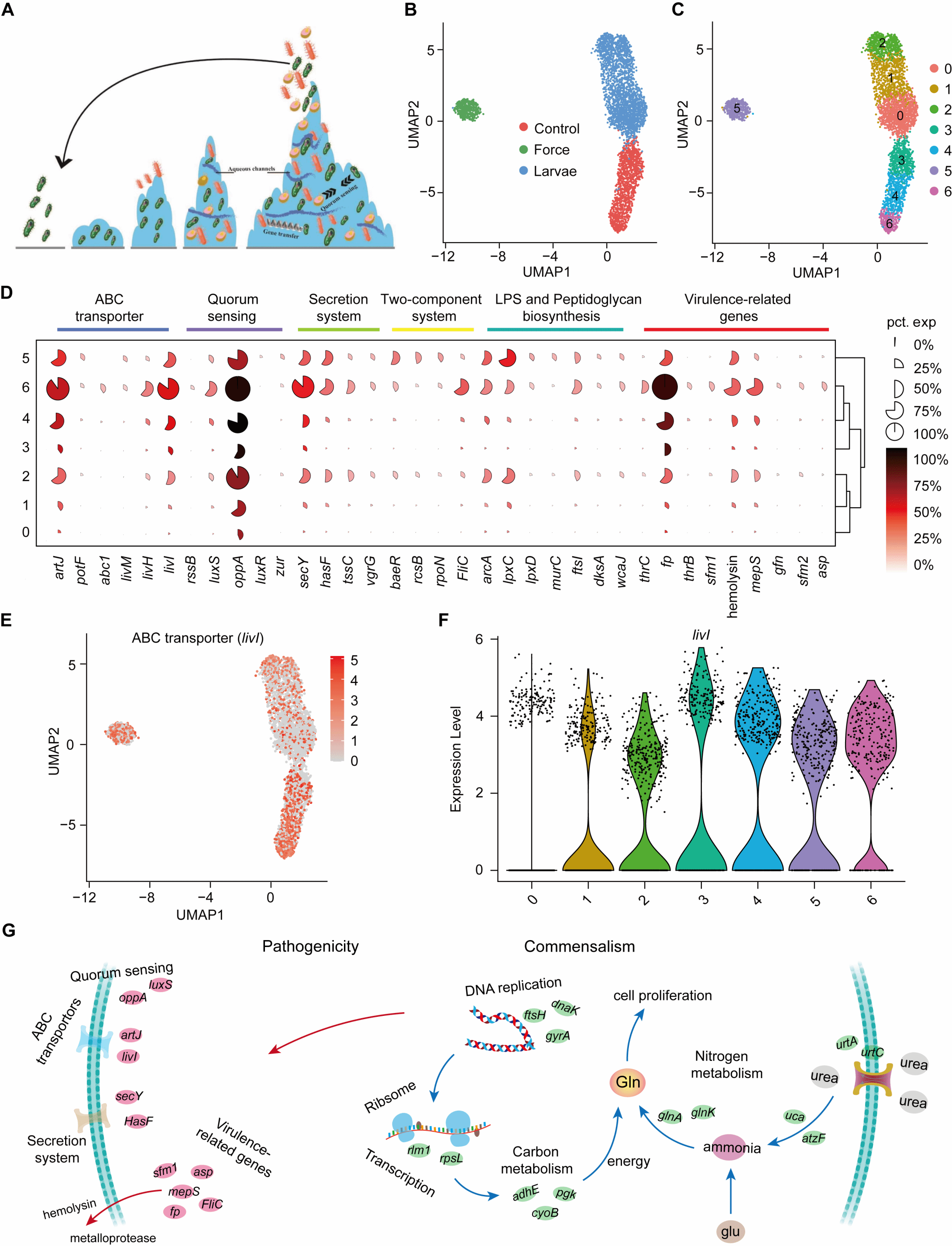
自然界微生物种群通常聚集在几十微米空间范围内,会形成劳动分工与合作,从而分化为表型异质性亚群(图2A,源于网络),以应对环境的快速变化,也是病原菌产生抗性重要原因之一。传统的研究微生物方法仅仅停留在于群体平均水平,不能揭示微生物个体间异质性。单细胞转录组测序技术可以揭示出个体细胞间差异,并在真核细胞内被成功地利用,但是在细菌内遭遇了技术阻碍,进展缓慢,因为细菌裂解难度大、mRNA缺少polyA尾巴和mRNA丰度低等。与我们合作的浙江大学王永成团队研发出基于液滴高通量细菌单细胞RNA-seq方法成功地解决了上述问题。我们团队与王永成团队和湖南大学王奕蓉团队开展合作,率先利用了这项新技术,首次解析出果蝇调控病原粘质沙雷氏菌的转录异质性。基因表达谱聚类可视化分析显示,细菌细胞群体倾向于形成三个不同亚群(图2B),同时细胞表达谱分组算法将整个群体进一步划分为7个亚群(图2C)。我们鉴定与致病性相关差异基因,并对每个聚类中标记基因进行对应排序(图2D),并在二维空间中绘制出代表性基因livI在每个细菌细胞中特征表达(图2E-F)。利用类似方法,我们解析了共生态粘质沙雷氏菌增殖异质性,并且依赖于细胞内的碳氮代谢(图2G)。本研究成果获得了审稿人高度评价,认为本研究独辟蹊径解析了宿主与共生菌之间互作另一面,并且利用新技术解析了病原菌致病异质性及宿主对其重要影响,加深了宿主与共生菌互作机制的认知,同时为防控病原菌提供了一定借鉴。

图 2宿主调控粘质沙雷氏菌致病异质性
安徽农业大学为第一通讯单位,联合湖南大学、浙江大学、新加坡国立神经科学研究所等参与单位,硕士生王子光和博士生李帅为论文共同第一作者,我院刘威教授为该论文最后通讯作者,湖南大学王奕蓉教授和浙江大学王永成教授为论文共同通讯作者。本研究得到了国家自然科学基金、安徽省自然科学基金、资源昆虫生物学与创新利用安徽省重点实验室和安农大高层次人才引进经费等项目的资助。(文/图 刘威 编辑/赵玲玲 预审/唐庆峰 审核/刘柳)
原文链接:https://pubmed.ncbi.nlm.nih.gov/39190452/