本网讯 近日,我院植物抗病性课题组张华建教授团队在《New Phytologist》在线发表题为“Positive regulation of BBX11 by NAC053 confers stomatal and apoplastic immunity against bacterial infection in Arabidopsis”的研究成果。研究鉴定到两个不同家族的转录因子BBX11和 NAC053均定位于植物气孔保卫细胞,NAC053激活BBX11共同调控植物气孔免疫与质外体免疫的分子机制,揭示了NAC053-BBX11模块调控植物抗病性的新途径。

植物气孔不仅是气体交换的通道,也是植物抵御病原入侵的“免疫门户”。当病原菌(如丁香假单胞菌Pseudomonas syringae pv. tomato DC3000)入侵时,植物迅速启动气孔关闭以阻止病原菌入侵称为植物气孔免疫,而Pst DC3000可分泌毒素冠菌素(coronatine)诱导气孔重新开放以突破植物防线进入植物质外体,从而诱发植物产生质外体免疫抵抗病原菌侵染。然而,植物如何精准调控这一攻防过程的分子机制仍存在诸多未知。

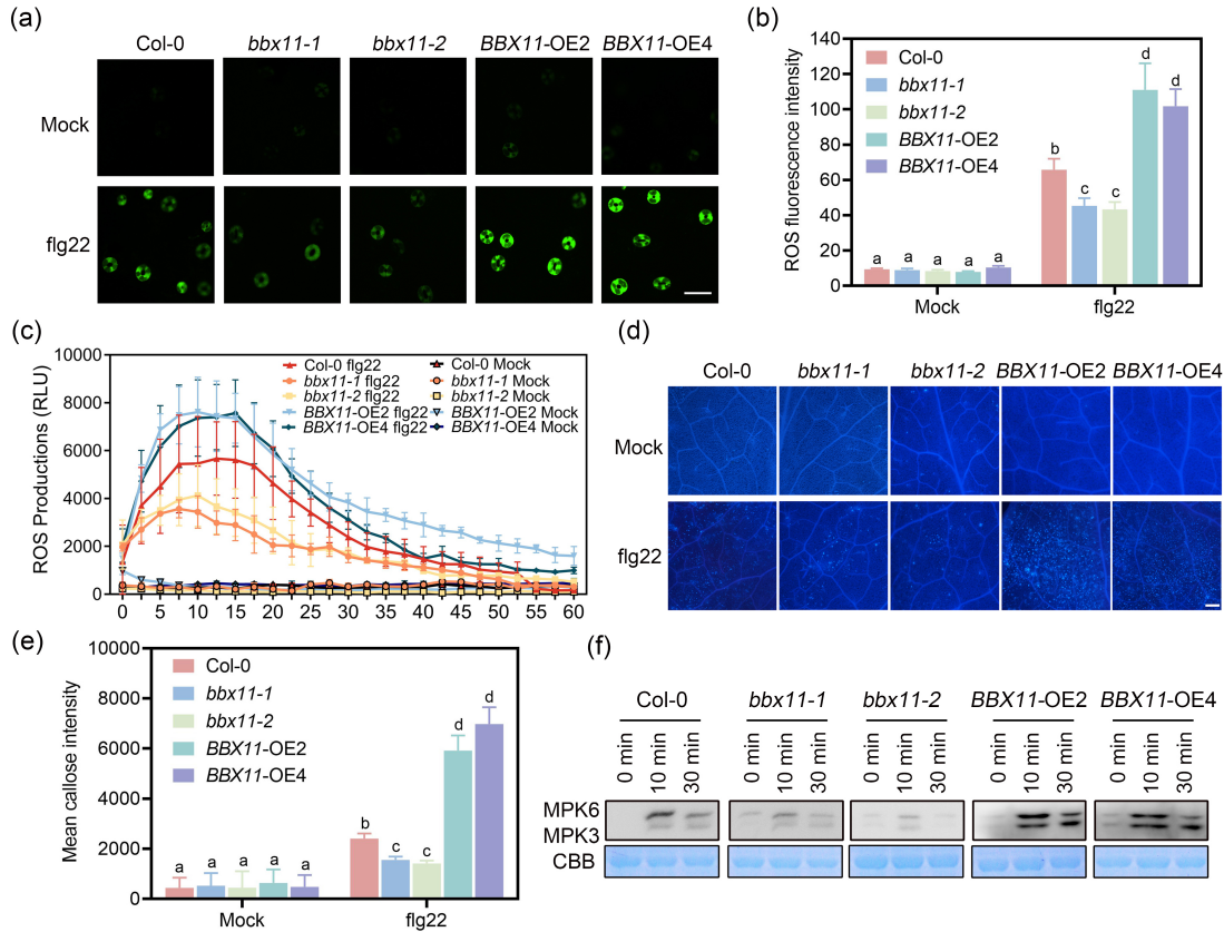
图1 BBX11参与flg22诱导的PTI反应
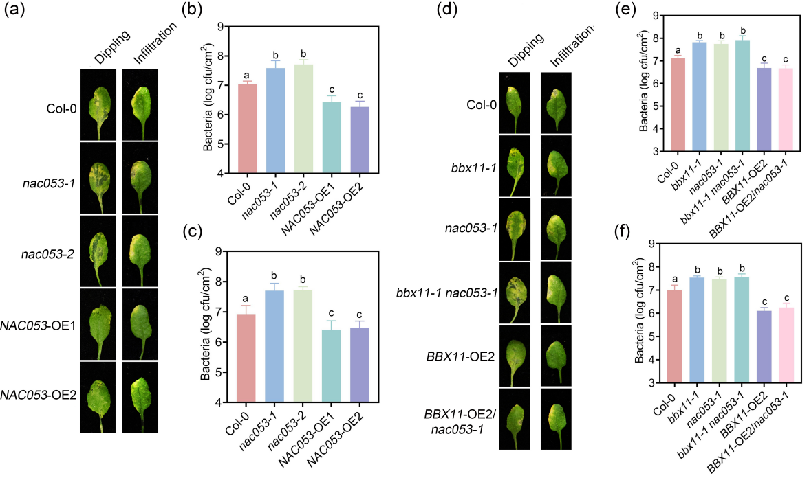
该研究发现,转录因子BBX11在保卫细胞中组成性表达,是植物抵御细菌入侵的“双重卫士”。一方面,BBX11通过参与flg22诱导的气孔关闭和抑制COR诱导的气孔重新开放在气孔免疫中发挥关键作用;另一方面,BBX11参与质外体免疫,削弱COR的毒力效应及其引发的系统易感染性和flg22诱发的PTI反应(图1);在此基础上,通过萤光素酶报告基因实验、酵母单杂交,凝胶迁移实验和染色质免疫共沉淀等技术发现NAC053直接结合BBX11启动子并激活其表达,形成NAC053-BBX11调控模块;遗传学分析进一步证实NAC053作用于BBX11上游调控气孔免疫与质外体免疫的关系(图2)。该研究解析了植物应对病原菌入侵的双重免疫的转录调控机制,为作物抗病育种设计提供了理论基础。

图2 NAC053作用于BBX11上游调控拟南芥对Pst DC3000抗性
我院博士研究生罗晟、加纳籍博士研究生Charles Tetteh和已毕业博士研究生宋志强为论文共同第一作者,张华建教授为通讯作者。研究工作得到国家自然科学基金委等项目资助。(文图/罗晟 编辑/邢文静 预审/唐庆峰 审核/刘柳)